会员登录
会员申请
搜索
首页
走进学会
党建强会
学术活动
科技创新与成果转化
标准规范
宣贯培训
专业委员会
专家工作委员会
经济实体与科技服务
学术论坛
高校人才培养
表彰奖励
会议纪要
对外交流
全景学会
>
首页
>
学术活动
>
科技成果评价
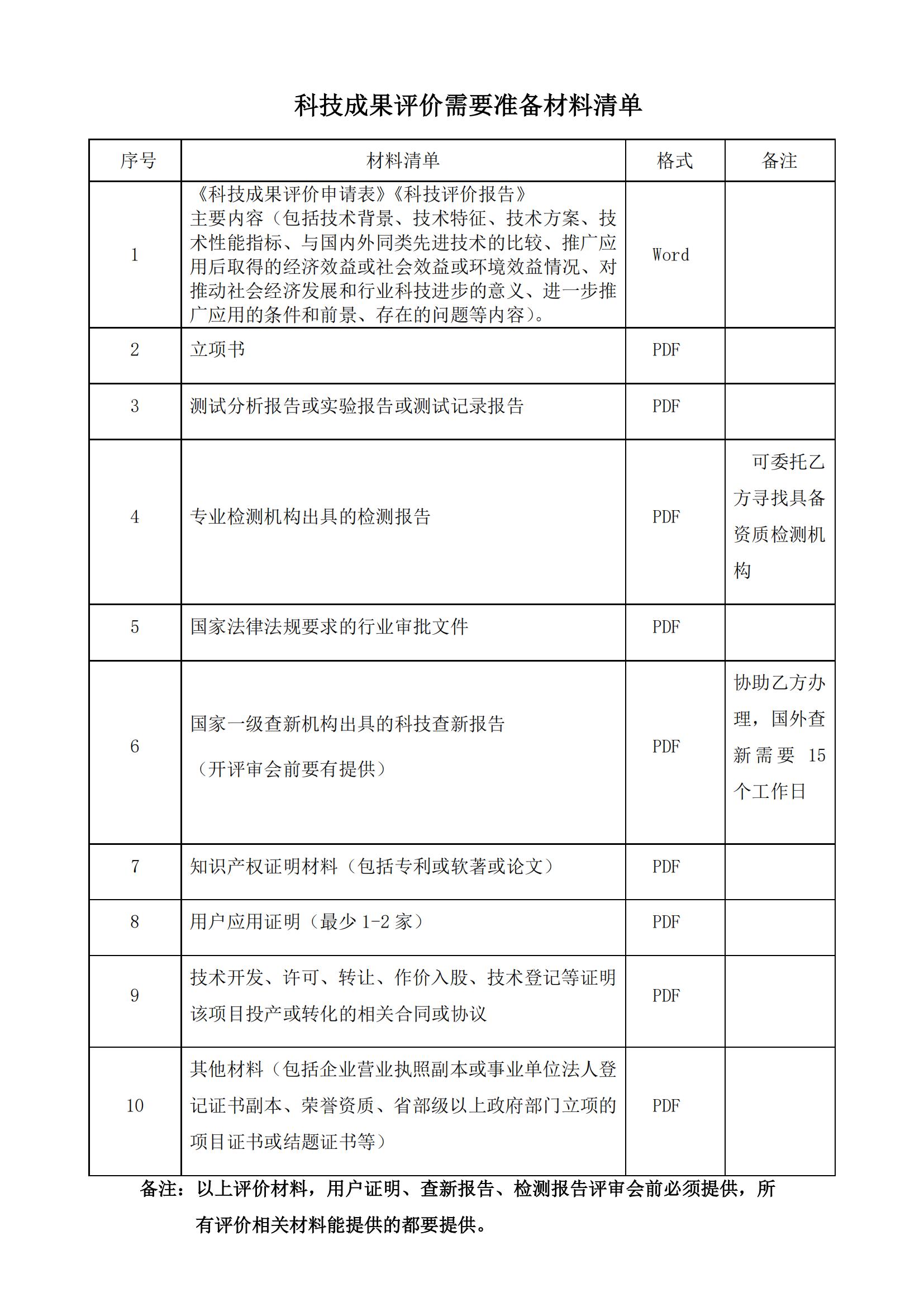
科技成果评价需要准备材料清单
发布日期:
2021-10-20
来源:
江西省土木建筑学会
友情链接
江西省科协网站
江西省住建厅网站
中国建筑学会网站
中国土木工程学会网站
联系我们
电话:0791-86256517
邮编:330046
地址:江西省南昌市青山湖区京东大道
保利东湾国际别墅区13-1
互联网资质
ICP备案:
156934416-6号
赣公安备案:
36010902001108号
官方公众号
官方小程序
Copyright © 1953-2030 江西省土木建筑学会 版权所有 www.ceasjx.com
技术支持:江西君灵物联科技有限公司