> 首页 > 行业动态 > 行业动态
中国工程建设标准化协会建筑机器人专业委员会关于征集建筑机器人及智能建造领域新技术新产品的函
发布日期: 2021-11-23 来源: 中国工程建设标准化网

中国工程建设标准化协会建筑机器人专业委员会关于征集建筑机器人及智能建造领域新技术新产品的函

中国工程建设标准化协会建筑机器人专业委员会关于征集建


筑机器人及智能建造领域新技术新产品的函


〔2021〕建标协机字第2号

各有关单位:
为推动建筑机器人及智能建造领域“产、学、研、用”各界积极合作,助力构建建筑机器人及智能建造相关标准体系,加 速建筑机器人及智能建造领域相关新技术、新产品的普及应用,中 国工程建设标准化协会建筑机器人专业委员会(以下简称“委员会”)与 委员单位 中国十七冶集团有限公司 (以 下简称“十七冶”)开展专项合作,推进建筑机器人及智能建造领域新技术、新产品试用推广,由 十七冶提供应用场景。
现面向行业各有关单位征集建筑机器人及智能建造领域新技术、新产品,征集范围包括但不限于工程现场加工、施工、监测、检测等方面。本次征集的建筑机器人及智能建造领域新技术、新产品将在十七冶的工程项 目 (房 屋建筑、工业建筑、公共建筑、路桥交通、市政工程等)中 推广应用,若 为中华人 民共和国住房和城乡建设部 《智能建造与新型建筑工业化协同发展可复制经验做法清单》或省市地方相关文件收录公布的新技术、新产品,将 重点推广应用。
请符合条件的单位于 12月 24日 前填写附件 《建筑机器人及智能建造领域新技术新产品申报表》,并将 lvord版 及盖章后的扫描件发至联系人邮箱,如 有不明之处请与委员会联系。

联系人:孙冉 (委员会)   钱元弟 (十七冶)    

电话:18610294281,13965379863

邮箱:sunr@cbs.com.cn   1113629592@qq.com

通讯地址:北京市海淀区首体南路9号主语国际2号楼



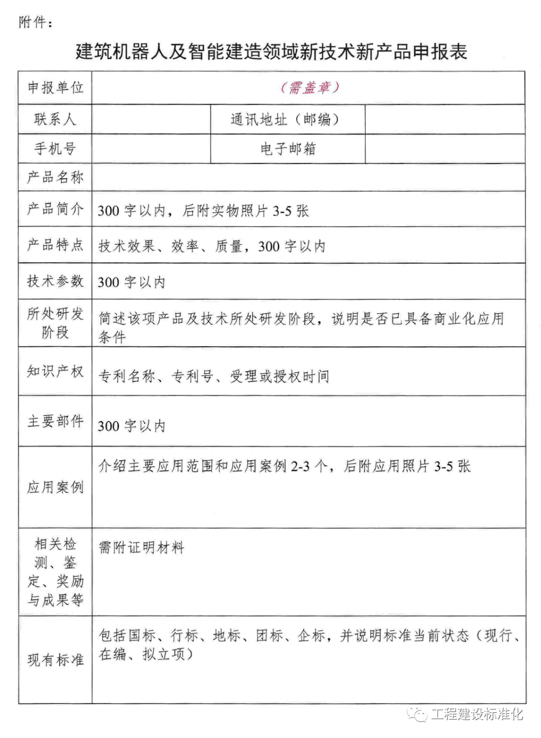
点击下载《建筑机器人及智能建造领域新技术新产品申报表》

图片

图片

点击下载中国工程建设标准化协会建筑机器人专业委员会关于征集建筑机器人及智能建造领域新技术新产品的函